皇冠信用網会员开户申请 _山西零售龙头“美特好”多家门店闭店调改,部分门店出现货架大面积空置、购物限流、退卡时间长,相关部门已与企业对接,太原市消协:此次是调改并非彻底停业
皇冠信用网登3代理(www.hg01.vip)提供皇冠_官方信用网线上直营平台,皇冠信用盘代理帐号申请、包含信用网会员注册极目新闻记者 郭迩
近期,太原美特好超市因经营策略调整,陆续出现多家门店闭店调改,部分营业门店出现商品补货延迟、货架大面积空置、退卡时间长等情况,相关投诉在平台短时间内迅速上升,一些储值卡使用等消费问题也接踵而至皇冠信用網会员开户申请 。12月11日,针对上述问题,记者致电了山西省商务厅,工作人员称有相关部门人员正在和企业对接处理,已经进行了开会讨论。太原市消费者协会工作人员回复记者称,美特好超市属于山西省重点企业,此次闭店是进行调整改造并非彻底停业。

记者实探皇冠信用網会员开户申请 ,发现太原大量美特好门店闭店调改(记者实拍)

记者实探皇冠信用網会员开户申请 ,发现太原大量美特好门店闭店调改(记者实拍)

展开全文
记者实探皇冠信用網会员开户申请 ,发现太原大量美特好门店闭店调改(记者实拍)
12月11日,极目新闻记者来到太原市多家美特好门店,发现其已经暂停营业,门上贴的公告写着:2025年12月11日起,美特好进入焕新调改,敬请期待皇冠信用網会员开户申请 。有来此的消费者告诉记者称,他们持有的美特好购物卡金额在数百元至千元不等,听说美特好超市要进行闭店改造,担心卡上钱花不出去就想着赶紧来消费,结果发现门店已经暂停营业。
随后记者又致电了美特好旗下焕新品牌“开心大集”太原市滨河门店皇冠信用網会员开户申请 。工作人员称,超市目前正在营业中,但是顾客特别多,因此采取了限流措施,来此购物需要在商场外排队,并且门店消费者特别多,现在存在缺货情况,需要等晚上闭店之后才能进行补货。持有美特好购物卡的消费者可以来此消费,但是如果想退卡,需要提交资料后等半年时间。

来太原市正在营业的“美特好”开心大集门店消费的顾客(来源:网络)

来太原市正在营业的“美特好”开心大集门店消费的顾客(来源:网络)

“美特好”开心大集门店货架大面积空置(来源:网络)
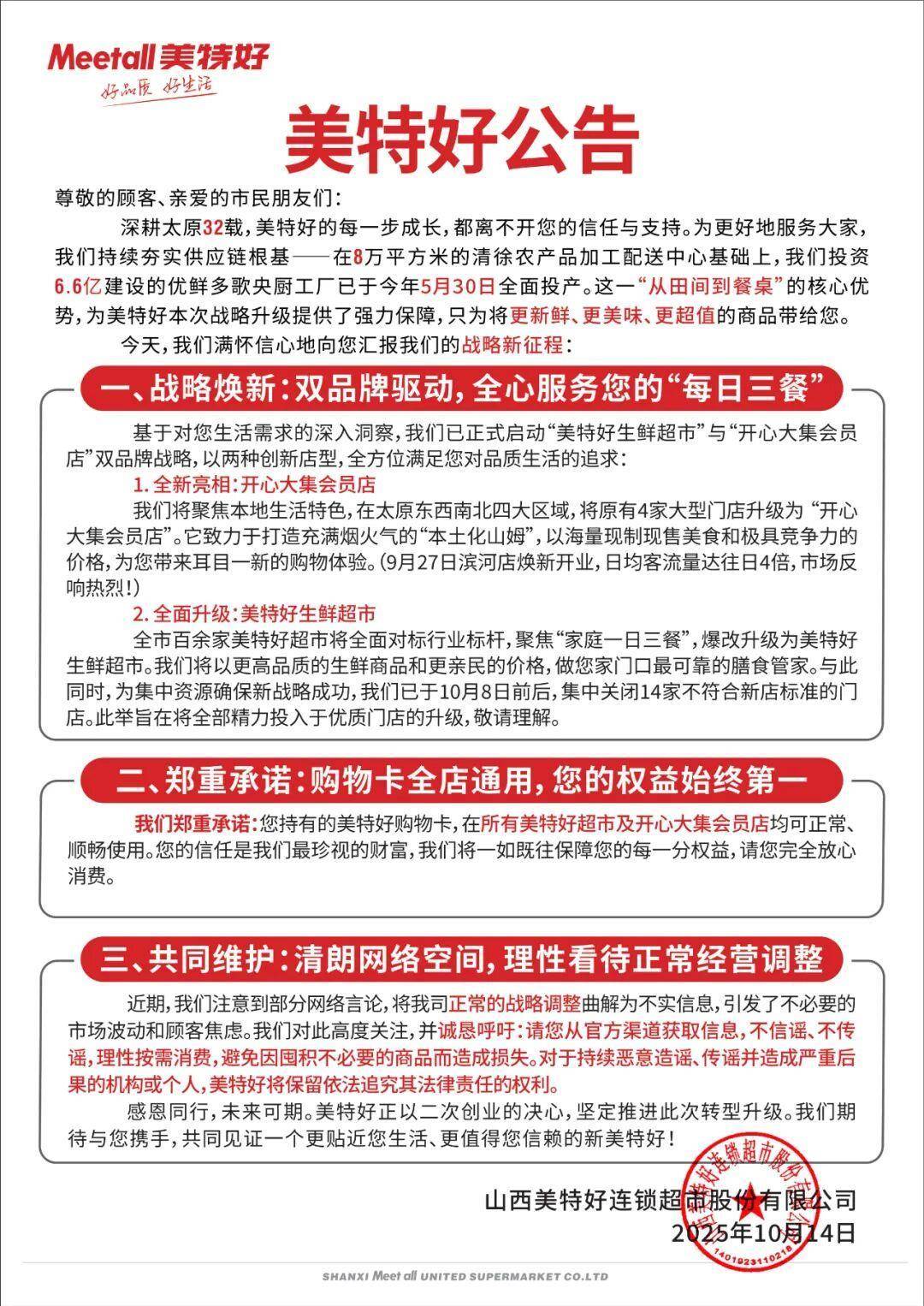
11月4日,美特好发布2025年-2026年新开店+调改店计划官方公告:首先,我们想对所有信赖和支持美特好32年的朋友们,表示真挚的感谢,同时也为近期因公司战略调整给大家带来的困扰,致以诚恳的歉意皇冠信用網会员开户申请 。此次25家门店新开+调改,是美特好战略焕新、服务升级的重要里程碑。暂时的调整,是为了更好地出发。我们期待,在不久的未来,能继续参与您有滋有味的每一天。10月14日,美特好超市发布公告称,消费者持有的美特好购物卡,在所有美特好超市及开心大集会员店均可正常、顺畅使用。并且呼吁顾客按需消费,避免因囤积不必要的商品而造成损失。

美特好超市此前发布闭店调改公告

美特好超市此前发布公告
据此前媒体报道,为充分保障消费者合法权益,保障消费者满意消费,同时引导本土零售头部企业美特好进一步规范经营行为、合理调整经营策略,妥善处理售后问题、稳定市场秩序皇冠信用網会员开户申请 。10月15日下午,省市场监管局12315消费投诉举报指挥中心(以下简称省12315中心)、省消协、太原市12315消费者申诉举报中心(以下简称市12315中心)、太原市消协在府西街办公区对美特好超市进行了约谈。约谈会议明确要求美特好超市要立即整改,要履行好《消费者权益保护法》等法规规定的经营者义务,保障消费者正常消费、便利消费;要保障商品质量满足消费者需求,自觉维护好市场秩序;要保障商品品类、数量,消费者可自由选择商品;要保证消费者可以顺利退卡;如果再闭店,要按相关规定至少提前30日及时告知到消费者。
美特好超市表示,他们将通过系统性整改实现四大核心目标:一是保障商品供应充足,杜绝缺货影响消费;二是规范闭店、新开店及战略转型流程,保障消费者知情权与购物便捷性;三是全面优化消费者权益保障措施,提升消费体验;四是建立健全舆情防控与应急机制,重塑消费者信任,避免引发社会问题皇冠信用網会员开户申请 。
(来源:极目新闻)
猜你喜欢
- 2025-12-30雅库布斯托尔法vs卢卡斯托纳尔 _凌晨3点屏东以南发生激烈对峙,052D不顾阻扰,强行压向台护卫舰!
- 2025-12-30世界杯2026比分 _搞权色交易、钱色交易!上海立信会计金融学院原党委副书记受贿案宣判
- 2025-12-30意大利vs爱沙尼亚比分 _新疆维吾尔自治区人民政府副主席陈伟俊被免职
- 2025-12-30东京养乐多燕子队vs广岛东洋鲤鱼队 _中国女篮运动员李月汝官宣在塞尔维亚组建球队
- 2025-12-29安山小绿人vs华城 _男子出狱6天后砍死妻子一审被判死刑,缓期两年执行并限制减刑
- 2025-12-29岐阜vs琉球 _男子和妻子去补办结婚证,发现自己户籍上多了2个叫“静静”的媳妇,自己结婚离婚4次,期间还曾买车买房
- 2025-12-29富山胜利vs熊本深红 _换人立竿见影!替补登场的皮奥助攻劳塔罗破门,国米1-0亚特兰大
- 2025-12-29神户胜利船vs 横滨 _数万星链发起“围攻”,中国六战六捷,对美完成降维打击
- 2025-12-29华城vs 忠南牙山 _中方对美反击正式打响,中方30道禁令发往美国,合作被叫停,美方强烈抗议!
- 2025-12-29布雷达(女)vs 费耶诺德(女) _“墨色无变化”,故宫出借米芾《行书三札卷》被指是复制品,江西博物馆发声明回应:展品为原件
- 2025-12-28德岛漩涡vs秋田蓝色闪电 _不给洪森父子拼命,柬军跑了:泰国缴获中械摆一地,越南武器参战
- 2025-12-28格鲁吉亚 vs 保加利亚 _国安部:退伍军人赵某经常在网络发布着军装照片,被境外人员盯上以高额“报酬”收买,多次“泄密”军队信息


网友评论