皇冠信用網哪里申请_“猪肝红”预警!有人深圳出发,15小时还没出广东…
皇冠信用网申请条件(www.hg01.vip)-开会_员出_租平_台,皇冠信用盘/—开会员账号—(招登1登2登3管理(代理出租,国庆假期高速“堵堵堵”皇冠信用網哪里申请!
有人深圳出发15小时还没出广东
话题直接冲上热搜

就在昨天
至少几百人被堵到在后台表示
“再这样下去都能在路上吃月饼皇冠信用網哪里申请了...”
今天(10月1日)上午
深圳车主安先生告诉第一现场记者
自己昨天中午12点
从深圳宝安福永出发回湖南邵阳
到今天凌晨3点左右
开皇冠信用網哪里申请了15个小时还没出广东

展开全文
路上车流量非常大
大大小小的事故也不少
一堵车
车辆排起的长龙就有一二十公里
特别是在二广高速路段
堵皇冠信用網哪里申请了很久


安先生说
皇冠信用網哪里申请他今天早上9点左右才到
600多公里足足走皇冠信用網哪里申请了21个小时
而在非节假日
正常情况下只需约7小时

“预判了皇冠信用網哪里申请你的预判
却没躲过集体预判”
高速上演预判式拥堵
“聪明人”全凑成“鸳鸯锅”
网友反映
除了广东地区皇冠信用網哪里申请,全国其它省市各大高速
也堵作皇冠信用網哪里申请了一团

不少网友表示
“原来回回堵的都是同一批大聪明”

“4.8公里堵75分钟认真的吗皇冠信用網哪里申请?”

高速服务区已全是“泡面人”


10月1日从广东交警获悉
当日9时30分
全省高速通行缓慢长度
超过5公里、时间超过30分钟的点段共19个
江门市4个、河源市3个、云浮市1个
惠州市3个、东莞市2个、清远市2个
广州市2个、肇庆市2个

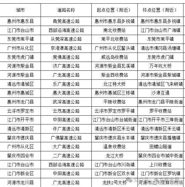
全省高速公路通行缓慢情况
据广东交通信息
国庆中秋假期首日
高速公路车流量预计约960万车次
封闭服务区(含停车区)
有以下这些

此外,记者还从交管部门了解到,深圳市内出行从每日9时起进入车流高峰,广深沿江高速、沈海高速、深中通道等高速路段,以及梅沙-大鹏片区、深圳北站、宝安国际机场、口岸区域等将出现大车流情况皇冠信用網哪里申请。
这个假期
你还准备自驾出门吗皇冠信用網哪里申请?
场妹提醒皇冠信用網哪里申请,出行前要时刻关注路况
规划好路线哦~
路上的朋友们皇冠信用網哪里申请,也要注意行车安全
祝大家假期愉快皇冠信用網哪里申请!
部分来源 | 深圳晚报
第一现场记者丨郑志平
来源:第一现场&壹深圳
猜你喜欢
- 2025-12-31电竞足球-FIFA 亚得里亚联赛(2× 5分钟) _枪手真核萨利巴+加布身价1.6亿搭档表现完美,只花6000万引进
- 2025-12-31英雄联盟:ROAD OF LEGENDS(5场3胜) _最新!法国、英国、加拿大、丹麦、芬兰等十国外长发布联合声明
- 2025-12-31皇冠足球代理 _尼古拉·约基奇伤情更新:掘金核心球员对阵热火受伤后最新消息
- 2025-12-30云南玉昆vs长春亚泰 _解放军围台军演,不到24小时,多国选边站,特朗普的态度出人意料
- 2025-12-30玛哈沙拉堪vs卡塞特沙特 _泽连斯基:准备与普京通话,但前提是俄方“言行一致”
- 2025-12-29蔚山vs全北现代 _后院起火!泽连斯基访美之际,乌议会大楼遭突袭
- 2025-12-29金浦 vs 天安城 _莫德里奇的温情告别:全场欢呼与阿莱格里的深情拥抱背后的故事
- 2025-12-28千叶市原vs甲府风林 _40名公职人员被追责 辽宁辽阳三里厨娘饭店重大火灾事故调查报告发布
- 2025-12-27波兰(女) vs比利时(女) _杨瀚森DNP哈登34+6伦纳德28分 开拓者遭快船逆转吞三连败
- 2025-12-26圣彼得堡泽尼特vs诺夫哥罗德 _美宣布向中国台湾地区大规模出售武器,中方对20家美国军工相关企业采取反制措施
- 2025-12-26世界杯2026非洲外围赛 _广州市委常委、常务副市长、黄埔区委书记陈杰任江门市委书记
- 2025-12-26荷尔斯泰因vs汉诺威96 _俄军称炸死乌情报和安全官员!乌军:用“风暴阴影”导弹击中俄炼油厂


网友评论